#111

契約書とは?書き方・ポイントをわかりやすく解説【無料テンプレート有】

契約書とは?書き方・ポイントをわかりやすく解説【無料テンプレート有】

新しい取引先との契約や、社内外の業務委託、さらにはフリーランス活動など、ビジネスの現場では契約書は欠かせません。

しかし、いざ契約書を作成しようとすると、「どう作ればよいかわからない」「何を記載すれば法的に有効なのか?」「テンプレートを活用する際の注意点は?」など、意外なハードルが立ちはだかることも少なくありません。

そこでこの記事では、契約書に関する基礎知識から、実際の作成手順、そして作業を効率化するためのテンプレートやツールの活用法までを解説します。

初めて契約書を作成する方はもちろん、既存の契約書を見直したい方にも役立つ内容をお届けしますので、ぜひ最後までご覧ください。

すぐにテンプレートをダウンロードしたい方はこちらをクリックしてください。

目次

契約書とは?

契約書が必要な理由

契約方法ごとの特徴

契約書の法的効力は「文書の内容次第」

契約書業務の流れ

契約書の記載項目と書き方

契約書を書く際の4つのポイント

契約書に印紙が必要な場合

契約書を電子化するメリット

無料・登録不要の契約書テンプレート

契約書の作成に役立つ「Adobe Acrobat Pro」

Adobe Acrobatで契約書の作成をミスなくスムーズに

契約書に関するよくある質問と回答(FAQ)

契約書とは?

契約書は、契約の内容を記録し、当事者間の合意を証明する正式な文書です。

契約書に合意することで、双方の権利や義務を明確にし、法的な拘束力を持たせられます。

なお、そもそも「契約」とは「法的な効果が生じる約束」のことです。

民法522条1項では「申し込みに対して相手方が承諾をしたときに成立する」ものだと記載されています。

そして、続く民法522条2項には「契約の成立には、法令に特別の定めがある場合を除き、書面の作成その他の方式を具備することを要しない。」と記載されています。

つまり、「契約」自体は、口頭でも成立させられるのです。

普段私たちが行う、何気ない取引や約束も、法律上は「契約」に該当する場合があります。例えば、近所の店で商品を購入することや、家族・友人間で決めごとをするのも一種の契約といえます。

ただし、口頭での契約にはトラブルが生じるリスクが伴います。内容が曖昧になりやすく、万が一意見の食い違いが起きた際に証拠として残りにくいためです。

そのため、特に金銭や期間が絡む重要な取引においては、契約書の作成が推奨されます。

このように、契約書が必要な理由はいくつかあります。

次に、契約書が必要とされる理由について、具体的に整理していきましょう。

契約書が必要な理由

契約書は、契約を成立させるための必須要件ではないことがわかりました。

しかし、それでも多くの企業が契約書を作成している背景には、契約書が必要になる理由があるからです。

契約書が必要になる理由を整理すると、大きく以下の3つに分けられます。

【理由1】トラブルを防止するため

契約書を通じて、取引条件や内容を明確にすることで、認識のズレや誤解を防げます。

口頭での約束では曖昧になりがちな内容も、契約書に記載することで正確に確認でき、「言った・言わない」といった紛争が生じにくくなります。

また、万が一トラブルが発生した際にも、契約書を根拠に的確に対応できる点が大きなメリットです。

さらに、署名や押印が施された契約書は、民事訴訟法によって「真正に成立した文書」と推定されます(民事訴訟法 第228条4項)。

つまり、契約書の内容が訴訟や交渉の場で重視されるのです。

具体的には、契約書が法的に有効であることを証明する手間が軽減され、紛争解決が迅速に進む可能性が高まります。

【理由2】取引がスムーズになるため

契約書があると、双方が安心して業務を遂行できる環境が整います。

また、契約内容にもとづいて取引を進めることで、重要事項の抜け漏れを防ぎ、結果として取引全体の流れがスムーズになります。

さらに、よく利用する契約内容についてひな形を準備しておけば、新しい契約も迅速に進められるでしょう。

【理由3】コンプライアンス意識を高められるため

契約書を作成する過程は、企業のコンプライアンス意識を高めるきっかけになります。

契約内容を慎重に精査することで、法令遵守の姿勢が自然と強化され、社内の信頼性が向上するでしょう。

そして、この意識の向上は契約業務以外の分野にもよい影響を及ぼします。

近年では、クリーンで信頼性の高い企業であることが評価される傾向が強まっており、コンプライアンスを重視する姿勢は取引先や消費者からの信頼獲得にもつながる重要な要素です。

契約方法ごとの特徴

契約は、口頭契約や書面(契約書)のほか、電子でも締結できます。

契約方法ごとの特徴は以下のとおりです。

契約方法
特徴
主な利用場面
口頭契約
簡易な契約方法だが、合意内容が不明確になりやすい。
家族や知人間の金銭貸借など、近しい間柄で利用されることが多い。
書面契約
紙の契約書に記名押印し、合意内容を明確にできる。
企業間取引で最も一般的な締結方法。
電子契約
電子データで契約書を作成し、リモート締結やデータ管理が容易。
近年、コロナ禍の影響で利用が急増。その他、国外企業との取引などで利用されることが多い。

口頭契約は最も手軽に締結できる方法ですが、内容が記録に残らないため、後にトラブルが発生するリスクがあります。

そのため、重要な契約では書面や電子契約がオススメです。

ただし、電子契約をする場合は、電子署名の有効性や相手方の利用環境を事前に確認する必要があります。

また、口頭や書面といった契約形式以外にも、契約を締結する当事者が個人か法人かによっても、性質が多少異なります。

以下の表は、個人での契約・法人での契約の特徴をまとめたものです。

項目
個人
法人
形式・内容のルール
特に違いはありません。
特に違いはありません。
一般的な傾向
簡易な内容で締結されることが多い。
リスク管理やコンプライアンスを重視し、内容を詳細に作り込む傾向が強い。
注意点
-
消費者契約法など、消費者保護の規則が適用される場合がある。

なお、契約を結ぶ際には、可能であれば自社で初期案(下書き)を作成するのが理想的です。

なぜなら、相手方が作成した下書きには、相手方に有利な条項が含まれる可能性があるためです。

しかし、自社で下書きを作成すれば、契約条件を主体的にコントロールしやすくなり、不利な内容を回避できます。

とはいえ、すべての場合で自社が作成するのが適切とは限りません。

作成者を選ぶ際は、取引内容の性質や相手方との力関係を踏まえた判断が求められます。

例えば、専門的な契約や複雑な取引内容の場合、外部の専門家に依頼して作成をサポートしてもらうのも一つの選択肢になるでしょう。

契約書の法的効力は「文書の内容次第」

法的な拘束力を持ち得る契約書ですが、常に法的効力が認められるとは限りません。

あくまで文書の内容や契約時の状況に応じて、法的効力が発生します。

例えば、以下のような場合では契約書が無効になったり、取り消されたりすることがあります。

契約書が無効となる場合
関連法条
意思能力がない状態で作成・契約された場合
民法3条の2
会社が労働者に無理やり書かせたり、だまして書かせたりした場合
労働基準法の違反
内容が公序良俗に反している場合
民法90条
内容が不明確でわかりにくい場合
-

参考:民法|e-Gov 法令検索

契約書を取り消せる場合
関連法条
未成年者が親や法定代理人などの同意を得ずに作成した場合
民法5条2項
勘違いや間違いによって作成された場合
民法95条1項
詐欺や脅迫によって作成された場合
民法96条1項

参考:民法|e-Gov 法令検索

契約書を作成する際には、法的効力が生じる内容かどうかを十分に確認することが重要です。

特に、法的拘束力のある条項とない条項が混在する場合もあるため、全体を慎重に精査する必要があります。

また、法的効力を持たせたい場合は、当事者全員の署名、あるいは記名・押印が必要です。

加えて、合意した日付や内容の正確な記載も必要です。

契約書業務の流れ

契約書を作成する際は、次の手順で進めると効率的です。

1. 取引内容の確認

まず、取引の概要を当事者間で共有します。

新しい取引や特別な条件が含まれる場合は、事前に明確に整理しておくことで、その後の交渉がスムーズになります。

2. 初期案(下書き)の作成

契約書のたたき台となる下書きを、いずれかの当事者が作成します。

取引経験の豊富な側が作成することが多いですが、双方が未経験の場合は話し合いで作成者を決めます。

3. 条件交渉と修正

初期案をもとに取引条件の細部を検討し、必要に応じて修正を加えていきます。

修正箇所には必ず理由を添え、双方が納得できるまで意見をすりあわせることで、よりスムーズな合意形成につながります。。

そして、この作業にはAdobe Acrobatの共有機能やレビュー機能を活用すると便利です。例えば、文書内で直接コメントをやり取りできるほか、修正履歴やバージョン管理もカンタンに行えるため、変更点や理由を明確に共有しやすくなります。

4. 内容確定と最終版の作成

交渉がまとまったら、内容を反映した最終版を作成します。

この際、誤字脱字や条文の順序、表現の統一なども確認し、文書全体を整えます。

5. 契約書の締結

最終版にもとづき、当事者全員が署名または押印を行います。

紙の場合は署名や印鑑を使用し、電子契約の場合はデジタル署名を用います。

6. 契約書の保管

締結後、契約書は各当事者が責任をもって保管します。

電子契約の場合は、法規に従った適切な形で保存することが求められます。

以上が、契約書業務の大まかなフローでした。

それでは次に、契約書の書き方について、具体的に解説します。

契約書の記載項目と書き方

契約書の記載項目と書き方

一般的な契約書は大きく5つの項目に分かれます。

それでは、一つひとつ確認していきましょう。

1.表題(タイトル)

表題は「契約書」だけでも構いません。

ただ「〇〇契約書」「〇〇に関する契約書」と、内容が一目でわかるように具体的なタイトルにすると、認識の齟齬をより減らせます。

記載例
  • 雇用契約書
  • 業務委託契約書
  • ソフトウェア開発に関する契約書

2.前文

前文には、契約に関わる当事者を明記します。

「甲」「乙」などの略称を使うことで、より簡潔に記載できます。

記載例
A株式会社(以下「甲」)とB株式会社(以下「乙」)は、次のとおり契約を締結する。

3.取引の内容と、双方の権利・義務

次に、取引内容や当事者双方の責任と義務を明確に記載します。

締結する契約内容を具体的に示し、誤解が生じないようにすることが重要です。

また、報酬や支払い条件についても、明確に記載しておくことで取引をスムーズに進められます。

記載例

業務内容の定義

1.甲は、乙に対して以下の業務を委託します。

  • 商品カタログのデザイン制作
  • 制作物の納品期限は本契約締結日から30日以内とします。

2.乙は、業務遂行に必要な進捗報告を、契約期間中に3回提出するものとします。


報酬と支払い条件

1.報酬額は50万円(消費税込み)とし、甲は以下の条件で支払います。

  • 契約締結時に25万円
  • 納品完了後に残額25万円

2.支払いは、甲が指定する銀行口座へ振込で行います。


成果物の所有権

1.本契約で制作された成果物の所有権および著作権は、納品後、甲に移転するものとします。

2.乙は、甲の書面による承諾なく、成果物を第三者に提供または利用してはなりません。

一般条項

契約書には、解除や損害賠償に関する条項を記載するケースもあります。

必須事項ではありませんが、トラブルの予防や紛争のリスクを減らすために、あらかじめ盛り込んでおくと有効です。

一般的に、以下のような条項が含まれます。

主な一般条項
  • 契約期間に関する条項
  • 守秘義務に関する条項
  • 個人情報の取り扱いに関する条項
  • 譲渡禁止に関する条項
  • 不可抗力条項
  • 通知義務に関する条項
  • 期限の利益喪失条項
  • 存続条項
  • 合意管轄・準拠法に関する条項

4.後文

本文の後には、契約書の作成部数や契約書の所持者、保管方法を記載しましょう。

後文は責任の所在を明確にし、証拠性を高めるために必要な項目です。紛争時に役立つため、省略せずしっかり書きましょう。

記載する際は「本書は2通作成し、甲乙双方が記名・押印のうえ、各自1通を保管する」といった文面で、誰が何を保管するかを明確にしましょう。

記載例
以上の合意を証するため、本書を2通作成、または本書を電磁的記録として作成し、甲乙双方が記名・押印もしくは署名、または電子署名を行い、それぞれ保管するものとする。

なお、近年は電子契約を用いるケースも増えています。

その場合は以下のような記載がオススメです。

電子契約における後文の記載例
本契約の成立を証するため、本書の電磁的記録を作成し、合意の後Adobe Acrobat(※利用するサービス名称)上において電子署名を施し、各自その電磁的記録を保管する 。なお、電子データである本電子契約書ファイルを原本とし、同ファイルを印刷した文書はその写しとする。

5.日付と署名・捺印または記名・押印

最後に、日付と当事者の住所、氏名、記名・押印欄を設けます。

日付には、契約書が作成された日を記載しましょう。作成日を記載するのは、後に確認が必要になったり、紛争に発展したりした場合に、契約を特定するためです。

双方が署名・捺印、または記名・押印を行うことで、契約書の内容に正式に合意したことが証明されます。

記載例

年    月    日

(甲)住   所

会 社 名

代表取締役印

(乙)住   所

会 社 名

代表取締役印

なお、「署名」は手書きで名前を記載すること、「記名」は手書き以外で名前を記載することを指します。

さて、ここまで契約書の書き方について、基本的な構成や例文などを紹介してきました。

しかし、よりフォーマルでミスのない契約書を作るためには、これから紹介するポイントを意識する必要があります。それでは確認していきましょう。

契約書を書く際の4つのポイント

契約書には、厳密な法律上のフォーマットはありません。

しかし、ビジネスや個人間の約束事を確実に守るために、適切な内容を含めることが求められます。

それでは、契約書作成時の注意点を確認していきましょう。

1.情報を正確かつ具体的に記載する

契約書の目的は、権利や義務の関係を書面に残し、将来のトラブルを未然に防ぐことです。

そのため、契約内容は誰が見ても誤解の余地が生まれないよう、曖昧な表現を避け、具体的で明確に記載することが不可欠です。

例えば「会社の情報を第三者に漏らさない」という内容を記載する場合、その範囲や期間を明確に示すことで、後々の誤解を避けられます。

また、秘密保持や特定の行動を禁じる場合、具体的な条件や違反した場合の対応策(損害賠償や違約金など)も盛り込むことが大切です。

2.条文のズレ(条ズレ)がないかを確認する

契約書の条文が正しく整理されていないと、内容の解釈にズレが生じ、契約全体が不明瞭になるリスクがあります。

例えば、条文番号の飛びや重複、関連条項が適切にまとまっていない場合、後々のトラブルや契約無効のリスクを招きかねません。

特に、修正や追記を繰り返す中で条ズレが発生しやすいため、契約締結前には、以下の点をしっかり再確認しましょう。

1.条文番号の整合性を確認する

各条文が論理的な順序で並んでいるかを確認します。

番号が飛んでいたり、重複していないかも細かくチェックしましょう。

2.関連条項の配置が適切かを確認する

例えば「解除条件」と「損害賠償」など関連性の高い条文が離れていると、契約内容を把握しにくくなります。適切にまとめることで、読みやすさと一貫性が保たれます。

3.条文同士の矛盾を確認する

一つの条項で認めた内容が、別の条項で否定されていないかを確認しましょう。

例えば「支払期限と違約金に関する条項に、矛盾がないかを慎重にチェックする」といったケースが挙げられます。

なお、契約書の最終確認を一人で済ませるのは非常にリスクが高いため、必ず複数人の目を通してから締結することをオススメします。

3.法的・倫理的な基準を確認する

内容の記載後には、法的・倫理的な基準をしっかりと確認しましょう。

例えば、公序良俗や強行法規に違反する内容を含む契約書は無効となる可能性があります。

また、相手をだましてサインさせた場合や、強迫や詐欺とみなされて、法的効力が失われる可能性もあります。

例えば、会社が従業員に書かせる場合には、労働法に違反しないかを慎重にチェックしましょう。

そのほか、秘密保持契約や競業避止の契約書を作成する際は、労働者の権利を侵害しないようにする必要もあります。

4.署名と押印(捺印)を忘れずに行う

契約書には、記名・押印を忘れずに行いましょう。

なお、署名(本人による手書き)または押印(捺印)のいずれかを行うことで証拠能力を持ちます。

署名と押印(捺印)を両方行うことで、信頼性がさらに高まります。

契約書に印紙が必要な場合

契約書を作成する際、内容によっては収入印紙が必要になる場合があります。

これは、契約書が印紙税法で定められた課税対象文書に該当する場合です。

例えば、不動産の賃貸契約に関する契約書は「第1号文書」、請負契約に関する契約書は「第2号文書」として扱われ、契約金額に応じて収入印紙を貼る必要があります。

印紙税法(昭和四十二年法律第二十三号)

(課税物件)

第二条 別表第一の課税物件の欄に掲げる文書には、この法律により、印紙税を課する。

(納税義務者)

第三条 別表第一の課税物件の欄に掲げる文書のうち、第五条の規定により印紙税を課さないものとされる文書以外の文書(以下「課税文書」という。)の作成者は、その作成した課税文書につき、印紙税を納める義務がある。

2 一の課税文書を二以上の者が共同して作成した場合には、当該二以上の者は、その作成した課税文書につき、連帯して印紙税を納める義務がある。

引用:印紙税法|e-Gov法令検索

収入印紙の貼付を忘れると、過怠税(かたいぜい)が発生する可能性があるため、しっかり確認しましょう。

特に、高額な契約や重要な取引に関連する場合は、印紙税が発生しやすいので注意が必要です。

それでは、印紙が必要になる具体的なケースと、印紙税額について確認していきましょう。

第1号文書に該当する場合の印紙税額

契約の内容が、不動産の売買、賃貸借契約、金銭の貸し借り、または運送契約に関する場合、それは「第1号文書」として扱われ、印紙税が必要になることがあります。

印紙税額は記載された契約金額によって変化し、詳細は以下のとおりです。

記載された契約金額
印紙税額
1万円未満
非課税
10万円以下
200円
10万円を超え、50万円以下
400円
50万円を超え、100万円以下
1,000円
100万円を超え、500万円以下
2,000円
500万円を超え、1千万円以下
1万円
1千万円を超え、5千万円以下
2万円
5千万円を超え、1億円以下
6万円
1億円を超え、5億円以下
10万円
5億円を超え、10億円以下
20万円
10億円を超え、50億円以下
40万円
50億円を超えるもの
60万円
契約金額の記載がないもの
200円

参照:国税庁「印紙税額の一覧表(その1)第1号文書から第4号文書まで」

第2号文書に該当する場合の印紙税額

契約書の内容が請負契約である場合、「第2号文書」として扱われ、印紙税が必要になることがあります。

印紙税額は記載された契約金額によって変化し、詳細は以下のとおりです。

記載された契約金額
印紙税額
1万円未満
非課税
10万円以下
200円
10万円を超え、50万円以下
400円
50万円を超え、100万円以下
1,000円
100万円を超え、500万円以下
2,000円
500万円を超え、1千万円以下
1万円
1千万円を超え、5千万円以下
2万円
5千万円を超え、1億円以下
6万円
1億円を超え、5億円以下
10万円
5億円を超え、10億円以下
20万円
10億円を超え、50億円以下
40万円
50億円を超えるもの
60万円
契約金額の記載がないもの
200円

参照:国税庁「印紙税額の一覧表(その1)第1号文書から第4号文書まで」

このように、契約書は内容によって印紙税がかかります。

紙ベースの書類だと、印紙を貼る手間やコストが都度発生し、気づけば予想以上の出費になっていることも少なくありません。

ですが、契約書を電子化すれば、印紙税は不要になります。

また、書類の電子化を進めることで、さらに多くのメリットが得られます。

続いては、書類を電子化する具体的なメリットを確認していきましょう。

契約書を電子化するメリット

契約書を電子化するメリットは大きく以下の3つです。

  1. コスト削減になる
  2. 書類管理が楽になる
  3. 業務効率化や生産性の向上が期待できる

【メリット1】コスト削減になる

紙の契約書だと、印刷や郵送にお金がかかるうえに、それを管理するための人件費も必要です。

しかし、電子化すれば、これらの費用がかからなくなります。

また、電子契約では印紙を貼る必要がないため、印紙税もかかりません。

そのため、電子化するだけでコストを減らせます。

【メリット2】書類管理が楽になる

電子化した契約書はデータとして保存できるため、保管場所に困りません。

さらに、必要なときにすぐに検索して見つけられ、書類を探す手間が省けます。

また、データをバックアップしておけば、万が一データが消えても安心です。紙の書類に比べて、紛失や破損のリスクもなく、安全に管理できます。

関連:電子帳簿保存法をわかりやすく解説。対応方法や改正法のポイント

【メリット3】業務効率化や生産性の向上が期待できる

契約書を紙で作成すると、印刷したり、郵送したりする手間がかかり、時間も必要です。

しかし、電子化すればPCやスマホで契約書を作成し、そのまま送信できるため、契約完了までの時間を大幅に短縮できます。

そのほか、遠方の相手ともすぐにやり取りができ、時間を大きく節約できます。

関連:業務効率化の手法と進め方とは?基礎知識と現場で役立つアイデアを紹介


また、次の章ではケース別に契約書のテンプレートを用意しました。

テンプレートを使えば、誰でもすぐに契約書を作成できますので、ぜひご活用ください。

無料・登録不要の契約書テンプレート

日々の仕事で使用することの多い、契約書テンプレートを用意しました。

契約書の作成に、ぜひお役立てください。

【正社員用】雇用契約書のテンプレート

正社員用の雇用契約書のテンプレートです。

4ページ目以降に、例文・参考例を記載しています。

【正社員用】雇用契約書のテンプレートをダウンロードする(PDF)

【契約社員用】雇用契約書のテンプレート

契約社員用の雇用契約書のテンプレートです。

4ページ目以降に、例文・参考例を記載しています。

【契約社員用】雇用契約書のテンプレートをダウンロードする(PDF)


なお、以下の記事では雇用契約書についてわかりやすく解説しています。

雇用契約書の作成方法や記載すべき項目を知りたい方は、あわせてご覧ください。

【無料テンプレ有】雇用契約書とは?労働条件通知書との違いや作り方を解説

業務委託契約書のテンプレート

業務の一部を外部の企業や個人に委託するときに使う、業務委託契約書のテンプレートです。

業務委託契約書のテンプレートをダウンロードする(PDF)


なお、以下の記事では業務委託契約書についてわかりやすく解説しています。

業務委託契約書の作成方法や記載すべき項目を知りたい方は、あわせてご覧ください。

業務委託契約書とは?ミスのない書き方と無料テンプレートを紹介

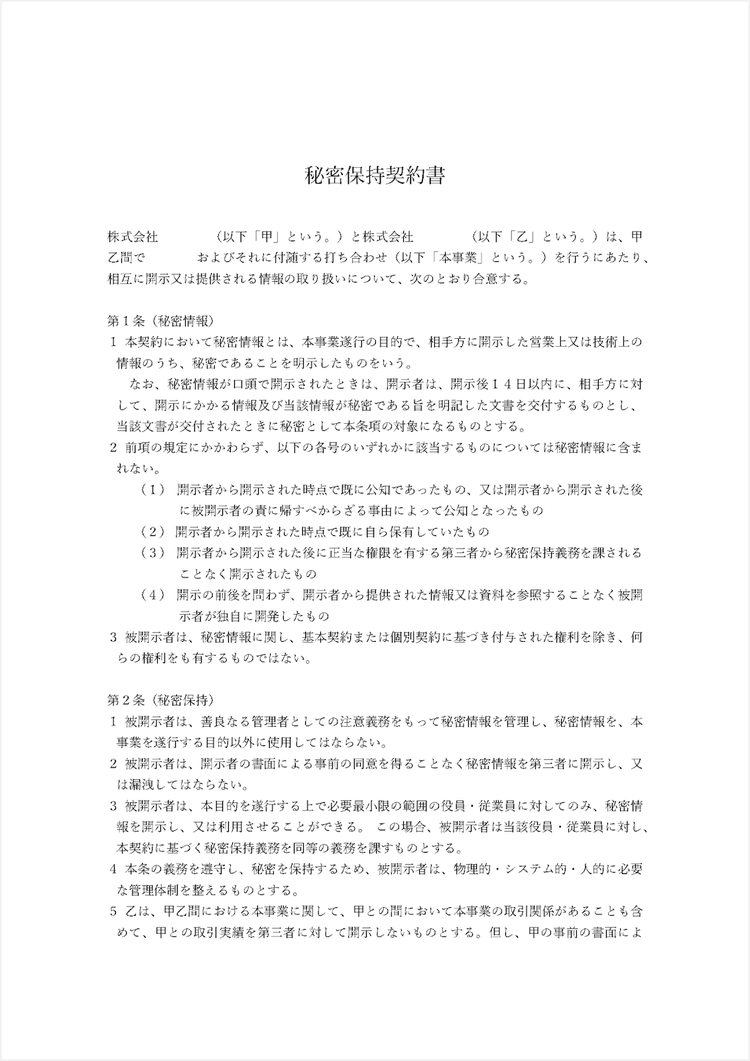
秘密保持契約書のテンプレート

企業間やビジネスシーンのやり取りに使う、秘密保持契約書のテンプレートです。

秘密保持契約書のテンプレートをダウンロードする(PDF)

金銭消費賃借契約書(借用書)のテンプレート

借金の返済を約束するときに使う、借用書のテンプレートです。

金銭消費賃借契約書(借用書)のテンプレートをダウンロードする(PDF)


以上が契約書のテンプレートでした。

なお、PDFの編集にはブラウザーで使用できる「Adobe Acrobat オンラインツール」が便利です。

直感的に操作できるうえに、PDFをMicrosoft WordやMicrosoft PowerPointに変換し、大幅な編集もできます。

そのほかにもPDFファイルの圧縮や結合、契約書の複雑な表現を解説し、ワンクリックで文書を要約してくれるAIアシスタント機能など、PDFに関する25以上の機能を使うことが可能です。セキュリティ面にも配慮されていて安全に使えるので、日々の業務にぜひお役立てください

また、電子署名やテキストの差分比較機能など、より高度な機能が搭載された「Acrobat Pro」も便利です。書類業務の効率を高めたい方は、ぜひ一度お試しください。

契約書の作成に役立つ「Adobe Acrobat Pro」

Acrobat Proは直接編集から電子署名に至るまで、充実の機能が搭載されたPDFツールです。

今回ご紹介した契約書の作成と編集に活用でき、表示が崩れないPDFの特長を最大限活かして、綺麗に印刷できます。

なお、Acrobat Proは契約書以外にも、様々な文書業務に役立ちます。

ここからは、そんなAcrobat Proの特長をチェックしていきましょう。

Acrobat Proを詳しくみる

【特長1】テキストや画像を直接編集できる

PDFファイルのテキスト修正や削除、新規追加などがカンタンに行えます。

また、文字サイズの変更や行間の調整、箇条書きなどのスタイル設定も可能です。

そのほか、画像の追加や文字のハイライト、コメントの追加などもでき、いずれも直感的に操作できます。

【特長2】他のファイル形式からPDFに変換・一元化できる

Acrobat Proを使えば、Microsoft Word・Microsoft Excel・Microsoft PowerPointをはじめとした、様々なファイル形式からPDFに変換し、編集できます。

異なるファイル形式で保管されている文書も、PDFに変換することで一元管理できるため、非常に便利です。

さらにポートフォリオ機能を使えば、元のファイル形式のまま一元管理することもできます。

ポートフォリオ機能とは、Word・Excel・PowerPoint・XML・JPG・CAD図面といったファイルを、1つにまとめられるもの。すべてのファイルを横断して検索できたり、ファイル内にフォルダを作成して階層的に管理できるため、大量の書類管理・案件データをシンプルに管理できます。

【特長3】デスクトップ、ブラウザー、モバイルで利用可能

Acrobat Proはデスクトップ、ブラウザー、モバイルのいずれでも利用可能です。

移動中や外出先など、いつでもどこでも文書の作成や編集、共有をスムーズに行えます。

そのほかにも、PDFファイル上の情報を削除して塗りつぶす墨消し機能や電子サイン機能もお使いいただけます。

【特長4】契約・請求・稟議をスムーズに進められる

Acrobat Proは、PDF上の電子サイン(電子署名)にも対応しています。

この電子サインは契約や決済に使用でき、一連の作業をオンライン上で完結させることが可能です。契約書を印刷・郵送する手間がなくなり、契約・請求・稟議といった業務をスムーズに進められます。

また、社内外の稟議に活用するのも効果的です。Acrobat Proを使えば、すべてオンライン上で署名ができるため、ハンコリレーが不要になり、複雑化しがちな承認ルートを単純化できます。PDFを通じて署名の依頼ができるほか、署名が完了すると関係者全員に対応完了のメールが届くため、稟議の進捗状況をリアルタイムで把握でき、時間的な管理がしやすくなるでしょう。

【特長5】文書比較機能で変更点をすばやくチェックできる

Acrobat Proには、2つのPDFをアップロードするだけで、改訂箇所や文言の相違点を自動的に抽出し、わかりやすく色分けして表示する「比較機能」 があります。

例えば、取引先から送られてきた契約書の改訂版を、以前のバージョンと並べてチェックすれば、修正箇所を一目で確認可能。紙の書類に比べて見落としを防ぎやすく、法務や総務担当の方はもちろん、管理職の方にとっても時短につながるメリットがあります。

契約の変更点を確認する際の負担が減り、効率的かつスピーディーに行える点もAcrobat Proの大きな魅力です。

【特長6】AIアシスタントで文書作業を効率化

Acrobat Proに新搭載された「AIアシスタント」機能では、PDFの要約や検索、文章作成がよりスムーズに行えるようになりました。この機能を使えば、以下のような効率化が可能です。

長文のPDFでも、AIが自動で重要なポイントを抽出し、短時間で内容を把握できます。また、知りたい情報があるときは、AIに質問するだけで、文書内の該当箇所をすぐに探し出すことも。さらに、複数のPDFを横断的に検索する機能も備えており、必要な情報を効率よく取得できる点も大きな特長です。

こうした便利機能が充実したAcrobat Proで、契約書をはじめとした文書作成業務をぜひ効率化してみてください。

なお、以下の記事では、企業利用にオススメしたい「法人向けAdobe Acrobat」についてわかりやすく解説しています。

文書管理にお悩みの方は、ぜひ一度ご覧ください。

【5分でわかる】法人向けAcrobatのすべて

スッキリわかる!Adobe Acrobat個人版と法人版の違い

Adobe Acrobatで契約書の作成をミスなくスムーズに

今回は「業務委託契約書」をテーマに、概要や書き方などを解説しました。

契約書はビジネスや個人の取引に欠かせない重要な書類です。

この記事で紹介したポイントやテンプレートを活用して、効率的かつ正確な契約書を作成しましょう。

そして、ビジネスシーンで使う場合は、管理や支払いもスムーズな法人向けAcrobatがオススメです。

高品質なPDFツールで作業の質を向上させ、書類業務の効率を最大限に引き上げましょう。

まずは無料でお試しいただくことも可能です。

Acrobatによるドキュメントソリューションを、ぜひ体感してください。

https://main--dc--adobecom.aem.page/jp/dc-shared/fragments/roc/seo/business/plan

契約書に関するよくある質問と回答(FAQ)

最後に、契約書に関するよくある質問に回答します。

契約書がなくても契約は成立しますか?

はい、契約は口頭でも成立します。

ただし、書面がないと内容を証明できず、後のトラブルにつながるリスクが高まります。

電子契約は紙の契約書と同じ効力がありますか?

はい、電子契約も法律上有効です。

ただし、電子署名が法的に認められる形式であることを確認する必要があります。

契約書の記載内容に決まりはありますか?

記載内容に法的な決まりはありませんが、契約の目的、当事者、権利義務、期間、解除条件などを具体的に記載するのが一般的です。

契約書が無効になることはありますか?

あります。意思能力がない状態で作成された場合や、内容が法律や公序良俗に反する場合などは無効になる可能性があります。

契約書を弁護士に確認してもらう必要はありますか?

法律の専門家に確認してもらうことで、リスクを軽減できます。特に高額な取引や複雑な条件がある場合は依頼を検討しましょう。




(編集:ウェブライダー)

https://main--dc--adobecom.aem.page/jp/dc-shared/fragments/roc/seo/product-blade/acrobat

関連記事

誓約書の書き方と法的効力を解説!無料の目的別テンプレートも

誓約書の基礎知識や書き方を解説。誓約書の作成に役立つ無料テンプレートのダウンロードも可能です。誓約書の作成に役立つツールもあわせてご紹介します。

今すぐ読む

覚書とは?契約書との違いや書き方などを解説【無料テンプレート】

覚書の概要や覚書の法的効力、書き方を解説。覚書の作成に役立つ無料テンプレートのダウンロードも可能です。覚書の作成に役立つツールもあわせてご紹介します。

今すぐ読む

稟議書の書き方と、承認を得るコツ【テンプレート付き】

稟議書の書き方を解説。すぐに使える稟議書のテンプレートもダウンロードできます。稟議書を書くコツや、稟議をスムーズに通すコツも解説しますので、ぜひお役立てください。

今すぐ読む

https://main--dc--adobecom.aem.page/dc-shared/fragments/acrobat/seo-frictionless-footer