.

秘密保持契約書(NDA)とは?記載内容やひな形を使った作成方法を解説

秘密保持契約書をPDFで作成するなら、Adobe Acrobatを使えばカンタンです。すぐ無料で試しましょう。

ツールをチェックしておく

秘密保持契約書(NDA)とは?記載内容やひな形を使った作成方法を解説

秘密保持契約は、取引や雇用などで知り得た機密情報が外部に漏れたり、不正に利用されたりするのを防ぐために結ぶ大切な契約です。

ビジネスの現場では、取引先やパートナーと安心して取引を進めるために、情報管理のルールを契約できちんと決めておくことが、信頼関係の構築の基盤となります。

この記事では、秘密保持契約書に盛り込むべき項目や、内容をレビューする際のチェックポイントをわかりやすく解説します。

さらに、登録不要ですぐに使える無料のひな形や、Adobe Acrobat Pro」を使って秘密保持契約書をカンタンに作成する方法もご紹介。

大切な情報をしっかり守りながら、スムーズに契約を進められるよう、ぜひ最後までご覧ください。

秘密保持契約書とは

秘密保持契約書とは、ビジネスの取引などで相手に渡す秘密情報を第三者に漏洩されたり、契約で定めた目的以外に使用されることを防ぐための契約書です。

英語では「Non-Disclosure Agreement」と呼ばれ、略して「NDA」とも表現されます。

また、「機密保持契約書」や「守秘義務契約書」と呼ばれることもあります。

秘密保持契約を締結するタイミング

秘密保持契約は、原則として秘密情報を相手に開示する前、つまり実際に取引を始める前に締結します。

なぜなら契約を結ばないまま情報を共有してしまうと、その情報が秘密情報として扱われず、相手に制限なく利用されてしまう恐れがあるからです。

例えば、打ち合わせで自社のノウハウや提案を伝えた際、その情報を相手に利用されてしまうケースが挙げられます。

こうしたトラブルを防ぐためにも、商談や打ち合わせを始める前に秘密保持契約を締結しておくことが望ましいでしょう。

秘密保持契約を結ぶ主なケースは、次のとおりです。

  • 他社や個人事業主に業務を委託するとき
  • 従業員を雇用するとき
  • 企業間で取引を始めるとき
  • 資本提携や業務提携を進めるとき
  • 他社と共同で研究・開発を行うとき

いずれの場合も、取引全体の条件を定める基本契約とあわせて、秘密保持契約を結びます。

もしすでに取引を進めていて、まだ秘密保持契約を締結していない場合には、すぐに相手に申し入れて契約を結びましょう。

秘密保持契約を締結するメリット

秘密保持契約を締結しているイメージ図

秘密保持契約を締結する主なメリットは以下の3つです。

1.秘密情報の漏えいを防げる

秘密保持契約では、秘密情報を第三者に開示しないことや、契約目的以外に使わないことなどを明確に取り決めます。

あらかじめルールを文書化しておくことで、相手に「うっかり漏らす」「他の案件で転用する」といった行為を防ぐ抑止力が働きます。結果として、当事者双方が情報を慎重に扱う意識が高まり、情報漏えいのリスクを大幅に減らせるのです。

2.保護できる情報の範囲を広げられる

企業が持つ情報の中には、法律で守られているものもあります。

例えば不正競争防止法では、事業活動に有用で、一般に知られていない情報を「営業秘密(※いわゆる企業のノウハウや取引情報など)」として保護しています。

しかし、この要件に当てはまらない情報は、法律上の保護対象にはなりません。

そこで、秘密保持契約を結ぶことによって、自社が守りたい情報を契約上の「秘密情報」として自由に定められるため、法律の枠を超えて幅広く情報を保護することが可能です。

3.情報漏えい時に法的措置を取れる

相手が秘密保持契約に違反して情報を漏らした場合は、契約違反(債務不履行)として損害賠償を請求できます。

また、まだ情報が外部に流出していない段階でも、漏えいの恐れがあるときは「差止請求権」により相手の行為を止めることが可能です。

こうした法的措置を取れることにより、万が一トラブルが発生しても被害を最小限に抑えられます。

ここまで、秘密保持契約の目的やメリットを見てきました。

次に、よく似た言葉として登場する「NDA」と「CA」の違いを整理しておきましょう。

NDAとCAの違い

「NDA(Non-Disclosure Agreement)」とよく似た言葉に「CA(Confidentiality Agreement)」があります。ちらも秘密保持契約を意味し、基本的な目的は同じですが、使われる場面に違いがあります。

一般的に「NDA」は、業務委託や雇用契約、共同開発など、幅広いビジネスシーンで使われます。

一方「CA」は、主にM&A(企業の合併・買収)の交渉段階で用いられる呼び方で、買収対象企業の財務情報や経営戦略など、より機密性の高い情報を扱うケースに使われます。

そのため、CAでは通常よりも厳格な条項や細かな取り決めが設けられることが多いのが特徴です。

ただし、NDAとCAに法律上の明確な区別はありません。呼び方よりも、「どの情報を」「どの範囲まで」守るのかを契約書の中でしっかり明確にすることが重要です。

秘密保持契約書の基本を理解したら、次に気になるのは「具体的に契約書には何を書けばよいのか」という点ではないでしょうか。

次の章では、秘密保持契約書に盛り込むべき項目について見ていきましょう。

秘密保持契約書に記載すべき内容とポイント

秘密保持契約書には、単に「秘密を守る」と書くだけでは不十分です。

「どの情報を」「どのように取り扱うか」までを具体的に決めておくことが、トラブルを防ぐ大切なポイントになります。

ここでは、秘密保持契約書に記載しておきたい主な項目と書き方について、実際の記載例を交えながらわかりやすく解説します。

すぐにひな形をダウンロードしたい方はこちらをクリックしてください。

1.表題(タイトル)

契約書の冒頭には、「秘密保持契約書」と表題を記載します。

これによって、この書類がどのような契約なのかを明確に示せます。

2.前文

本文に入る前の「前文」では、契約の当事者(誰と誰が契約するのか)と、契約の目的(どのような内容を取り決めるのか)を簡潔に記載します。

記載例

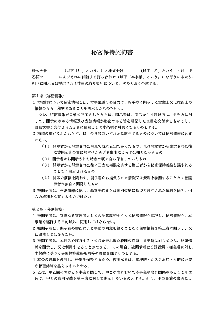
株式会社◯◯(以下「甲」という。)と株式会社××(以下「乙」という。)は、甲乙間で△△およびそれに付随する打ち合わせ(以下「本事業」という。)を行うにあたり、相互に開示又は提供される情報の取り扱いについて、次のとおり合意する。

3.秘密情報の定義

「秘密情報」には、法律上の明確な定義がありません。

そのため、どの情報を秘密として扱うのかは、契約書の中で定める必要があります。

例えば、「自社が開示するすべての情報を秘密情報とする」「秘密と明示して開示した情報のみを秘密情報とする」といったように、その範囲を具体的に決めます。

また、秘密保持の範囲をより明確にするために、「秘密情報にあたらない情報」についてもあわせて記載しておくのが一般的です。

記載例

1.本契約において秘密情報とは、本事業遂行の目的で、相手方に開示した営業上又は技術上の情報のうち、秘密であることを明示したものをいう。

なお、秘密情報が口頭で開示されたときは、開示者は、開示後14日以内に、相手方に対して、開示にかかる情報及び当該情報が秘密である旨を明記した文書を交付するものとし、当該文書が交付されたときに秘密として本条項の対象になるものとする。

2. 前項の規定にかかわらず、以下の各号のいずれかに該当するものについては秘密情報に含まれない。

(1) 開示者から開示された時点で既に公知であったもの、又は開示者から開示された後に被開示者の責に帰すべからざる事由によって公知となったもの

(2) 開示者から開示された時点で既に自ら保有していたもの

(3) 開示者から開示された後に正当な権限を有する第三者から秘密保持義務を課されることなく開示されたもの

(4) 開示の前後を問わず、開示者から提供された情報又は資料を参照することなく被開示者が独自に開発したもの

3.被開示者は、秘密情報に関し、基本契約または個別契約に基づき付与された権利を除き、何らの権利をも有するものではない。

4.秘密保持義務

秘密保持義務の項目では、受け取った情報を「どう管理し、どう使ってよいか」を具体的に決めます。

例えば、情報の保管方法、利用目的の範囲、共有できる人の範囲など、運用上のルールを整理しておきましょう。

こうしたルールを明示しておくことで、「ここまで話してよいと思っていた」「そこまで禁止だとは知らなかった」といった当事者間の認識のズレを防げます。

この秘密保持義務は、情報を適切に守るための中核となる取り決めであり、秘密保持契約書の中でも特に重要な項目です。

記載例

1.被開示者は、善良なる管理者としての注意義務をもって秘密情報を管理し、秘密情報を、本事業を遂行する目的以外に使用してはならない。

2.被開示者は、開示者の書面による事前の同意を得ることなく秘密情報を第三者に開示し、又は漏えいしてはならない。

3.被開示者は、本目的を遂行する上で必要最小限の範囲の役員・従業員に対してのみ、秘密情報を開示し、又は利用させることができる。 この場合、被開示者は当該役員・従業員に対し、本契約に基づく秘密保持義務を同等の義務を課すものとする。

4.本条の義務を遵守し、秘密を保持するため、被開示者は、物理的・システム的・人的に必要な管理体制を整えるものとする。

5.乙は、甲乙間における本事業に関して、甲との間において本事業の取引関係があることも含めて、甲との取引実績を第三者に対して開示しないものとする。但し、甲の事前の書面による承諾がある場合を除く。

5.複製の制限

秘密情報をコピーしたり、複製することが想定される場合は、その取り扱いについても規定しておきます。

例えば、複製物をどこまで作成してよいのか、誰が保管・管理するのかを明確にしておくことで、情報の不正利用や漏えいを防止できます。

記載例

受領者は、開示者から開示された秘密情報を本件業務に必要な範囲を超えて複写、複製してはならない。

6.秘密情報の返還・廃棄

契約終了後や、開示側(情報を提供した側)から指示があった場合に、秘密情報を返却または廃棄する義務を設けます。

その際は、返還や廃棄の対象となるものや、具体的な処理方法を記載しておくと安心です。また、実際に廃棄した後に「廃棄が完了した」と報告する義務を合わせて定める場合もあります。

記載例

被開示者は、本契約が終了した時、もしくは開示者から秘密情報の返還請求を受けたときは、秘密情報の使用を直ちに中止し、開示者の指示にしたがい直ちに、業務のために作成されたものであると私的に作成されたものであるかを問わず、秘密情報が記載又は記録されている文書、ディスク、ノート、メモ、手帳その他形態を問わず一切の媒体物及びそれらの複製物を開示者に返却し又は廃棄しなければならない。

7.損害賠償

受領者(情報を受け取った側)が契約に違反し、秘密情報を漏えいした場合に発生する責任について定めます。

損害賠償の規定を設けておくことで、万が一トラブルが起きた際にもスムーズに対応できるだけでなく、違反行為の抑止力にもなります。

記載例

甲又は乙は、本契約に違反して相手方に損害を与えたときは、これを賠償しなければならない。ただし、損害は、相当因果関係の認められる範囲とし、故意または重過失があった場合を除き、間接的な損害、逸失利益など特別の事情から生じた損害については責任を負わないものとする。

8.契約の有効期間

秘密保持義務の有効期間を定めておくことも重要です。

契約で期間を明示することで、義務がいつまで続くのかを双方が正しく理解できます。

また、取引が終わった後も一定期間は秘密保持義務が続くように決めておくと、契約終了後の情報漏えいを防ぐことにつながります。

記載例

1.本契約の有効期間は、本契約締結日にかかわらず、20〇〇年〇月〇日から×年間とする。但し、期間満了の×ヵ月前までに甲又は乙から本契約を延長させる旨の意思表示がなされたときは、甲乙協議の上、当該期間を延長させることができる。

2.秘密保持ないし秘密情報の返還・廃棄及び損害賠償の規定は、本契約が終了してから×年間効力を有する。

9.協議

契約を結んでいても、実際の運用の中で想定外の事態や解釈の違いが生じることがあります。

そうした場合に、すぐに裁判などの法的手段に頼るのではなく、まずは当事者同士が誠意をもって話し合い、できるだけ穏やかに問題を解決することを定めます。

記載例

本契約に定めのない事項及び疑義を生じた事項は、両当事者が誠実に協議の上、友好的に解決するよう努力する。

10.管轄裁判所

万が一、契約に関するトラブルや訴訟が発生した場合に備え、どの裁判所で扱うのかをあらかじめ決めておきます。

事前に管轄裁判所を定めておくことで、実際に問題が発生した際も混乱せずに、速やかに対応することが可能です。

記載例

本契約又は本契約に関連して、甲乙間に生じる全ての紛争については、 地方・簡易裁判所を第一審専属管轄裁判所とする。

11.後文

契約書の最後には「後文」と呼ばれる締めくくりの部分を設けます。

ここでは、契約書を何通作成したのか、各当事者がどのように保管するのかを明記します。

記載例

上記の証として、甲及び乙は、本契約書を2通作成し、記名押印のうえ、各自1通保有する。但し、本契約を電磁的方法により締結する場合は、本契約締結の証として、本契約の電磁的記録を作成し、甲乙双方が電子署名を付与した上で、甲乙それぞれが本電磁的記録を保管する。

12.作成年月日と記名押印

最後に、日付と、当事者双方の住所および氏名を記入する欄を用意します。日付には、契約書を作成・締結した日を記入しましょう。

そして、双方が記名押印することで、この契約書の内容に正式に合意したことが証明されます。

以上が、秘密保持契約に記載する項目でした。

さて、ここまでご紹介したとおり、秘密保持契約書には様々な内容を盛り込む必要があります。

一から自分で作ることも可能ですが、いざ作成してみると、条文の書き方や表現の順序など迷いやすい点も多いものです。

そこでオススメなのが、必要な項目を漏れなくカバーしたひな形(テンプレート)の活用です。

次の章では、すぐに使える無料ひな形をご紹介します。

無料で使える!秘密保持契約書のひな形(テンプレート)

登録不要ですぐに使える秘密保持契約書のひな形(テンプレート)をご用意しました。

必要な項目があらかじめ記載されているため、取引内容や目的にあわせて必要な部分を編集するだけで、カンタンに秘密保持契約書を作成できます。

無料ダウンロードできるので、ぜひご活用ください。

秘密保持契約書のひな形

秘密保持契約書のひな形をダウンロードする(PDF)

ひな形をダウンロードしたら、秘密保持契約書を作成してみましょう。

次の章では、ひな形とPDF編集ツールを使って、秘密保持契約書を作成する方法をご紹介します。

ひな形(PDF)から秘密保持契約書をカンタンに作成する方法

それでは、PDF形式のひな形とAdobe Acrobat Pro」を使って、秘密保持契約書を手軽に作成する方法をご紹介します。

Acrobat Proを使えば、PDFの編集から電子署名の追加、パスワード保護まで、すべての作業をひとつのツールで完結できます。

「書類作成が苦手」「紙の契約書は面倒」という方でも、手順どおり進めるだけで安心です。

まずは、以下のリンクからソフトをインストールしましょう。

7日間の無料お試し期間があるので、この機会にぜひお試しください。

Acrobat Proを7日間の無料お試し期間で使ってみる

【手順1】内容を編集する

Acrobat Proでひな形のPDFファイルを開きます。

「編集」をクリックし、ひな形の中の編集したい箇所を選択したら、今回の取引内容にあわせて文章を書き換えます。

「編集」をクリックし、ひな形の中の編集したい箇所を選択したら、今回の取引内容にあわせて文章を書き換える

【手順2】電子署名を追加する

編集が終わったら、次は電子署名を追加して正式な契約書に仕上げましょう。

「電子サイン」を選択し、「署名を追加」をクリックします。

「電子サイン」を選択し、「署名を追加」をクリック

ポップアップウィンドウが開いたら、上部の選択肢からお好きなフォーマットを選び、署名を作成してください。署名のフォーマットは次の3種類から選べます。

  1. タイプ:キーボードで文字を入力してサインにする方法
  2. 手書き:マウスやタッチパネルで自由に手書きする方法
  3. 画像:署名画像ファイルをアップロードして使う方法

署名が作成できたら、「適用」ボタンをクリックします。

3種類の中からフォーマットを選び、署名を作成する。作成できたら「適用」をクリック

その後、PDF内のサインを入れたい場所をクリックすると、署名を配置できます。

必要に応じて文字サイズを調整し、見やすく仕上げましょう。

必要に応じて文字サイズを調整する

なお、住所や会社名など、署名が複数行にわたる場合は、「署名を追加」と配置の手順を繰り返してください。

【手順3】ダウンロードする

秘密保持契約書が完成したら、「メニュー」>「別名で保存」からPDFファイルを保存しましょう。

保存先で「マイコンピューター」内のフォルダーを選ぶと、PC内にファイルを保存できます。

「メニュー」>「別名で保存」からPDFファイルを保存する

「マイコンピューター」内のフォルダーを選ぶと、PC内にファイルを保存できる

また、「共有」ボタンをクリックすると、完成した秘密保持契約書へのリンク(URL)を取得できます。

このリンクを共有しておくことで、内容を修正した場合もリアルタイムで反映されるため、毎回ファイルを送り直す必要がありません。

契約内容を社内で確認したいときや、上司・顧問弁護士と共有したいときも、リンク先から常に最新版を見られるため、メールの添付や差し替えの手間がなくなります。

これで、ひな形を使って秘密保持契約書を作成できました。

次の章では、契約書を実際にどのように締結していくのか、その流れをわかりやすく説明します。

秘密保持契約を締結するまでの流れ

続いて、秘密保持契約を締結するまでの一般的な流れを、3つのステップに分けて紹介します。

「どのように準備を進め、どの段階で合意に至るのか」を具体的に把握しておくと、スムーズに契約を進められます。

1.秘密保持契約書のドラフト(草案)を作成する

まず最初に行うのが、契約書のドラフト(草案)の作成です。

この段階では、双方で契約内容の方向性を確認しながら、ベースとなる契約書案を作ります。

ドラフトをどちらが用意するかに決まりはありませんが、秘密情報を開示する側が作成するケースが一般的です。開示側が作成することで、秘密情報の範囲や取り扱い方法を細かく定められるため、リスク管理がしやすくなります。

なお、秘密保持契約書のドラフトを作成する際は、本記事で紹介しているひな形(テンプレート)を活用すると、ゼロから作成する手間がかからず効率的です。

2.双方でドラフトをレビュー・修正する

作成したドラフトは、双方で内容をきちんと確認し、必要に応じて条件の調整や条項の追加・変更を行いましょう。

このとき、開示側(情報を渡す側)と受領側(情報を受け取る側)のそれぞれの立場から、次のような点をチェックすることが大切です。

●開示側・受領側どちらにも共通するチェックポイント

  • 人によって解釈が異なるような曖昧な表現を使っていないか
  • 契約の目的や対象、期間などに対する双方の認識のズレが生じていないか

●開示側のチェックポイント

  • 営業秘密を含む重要な技術・営業情報が、「秘密情報」として契約書内で明確に定義されているか
  • 秘密情報を第三者へ開示できるケースが必要最小限に限定されているか
  • 「目的外使用の禁止」や「返還・破棄の義務」など、受領側に対して十分な義務が課されているか
  • 秘密保持義務の有効期間は、情報漏えいを防ぐために十分な期間になっているか
  • 損害賠償の範囲が、一般的な民法の規定よりも不当に制限されていないか

●受領側のチェックポイント

  • 秘密情報の範囲が、実際の業務に支障が出るほど広くなっていないか
  • 営業秘密を含む重要な技術・営業情報が、「秘密情報」として契約書内で明確に定義されているか
  • 秘密保持や返還の義務が過度に重い内容になっていないか
  • 秘密保持義務の存続期間が、情報の保護に必要な期間を超えて、過度に長くなっていないか
  • 損害賠償の範囲が不当に広く、過大な責任を負う内容になっていないか

もし不明確な点や理解にズレがある部分を放置すると、後々のトラブルの原因になります。そのため、双方が納得できる条件となるよう、丁寧に確認や調整を行いましょう。

3.契約書を確定し、記名押印を行う

双方で契約書のドラフトの確認と調整を終えて合意に至ったら、契約書の最終版を作成します。

通常、二者間の契約では契約書を2部作成し、双方が内容を再度確認したうえで、それぞれ記名押印を行います。

具体的な手順としては、まず契約書を作成した側が2部とも記名押印し、それを相手方に送付します。受け取った側も内容を確認したうえで記名押印し、1部を返送し、もう1部は自分で保管します。

これにより、双方が契約書の原本を1部ずつ保有することになります。

記名押印を行っているイメージ図

以上が秘密保持契約を締結するまでのおおまかな流れです。

なお、近年では、紙の契約書に代わって電子署名を利用するケースも増えています。

電子署名なら、印刷や郵送の手間を省けるうえ、署名の履歴をデータで残せるため、信頼性の高い証跡としても活用できます。

次の章では、こうした契約書の電子化をスムーズに実現できるアドビのツールをご紹介します。

秘密保持契約書は電子化するのがオススメ

秘密保持契約を結ぶ際は、契約書を作成・押印し、郵送でやり取りするのが一般的です。

しかしこの方法では、郵送の手間や時間、印刷・保管のコストがかかるうえ、書類の紛失や改ざんリスクも避けられません。

そこでオススメなのが、契約書の電子化です。

電子化すれば、作成や署名、共有をPCやスマートフォンで完結でき、スピード・安全性・コスト削減の面で大きなメリットがあります。

例えば、取引先が遠方にいてもすぐに署名をもらえたり、変更履歴をデータで管理できたりと、契約業務がぐっとスムーズになるでしょう。

ここからは、秘密保持契約書の電子化に役立つアドビの便利なツールをご紹介します。

高度なPDFツール「Adobe Acrobat Pro」

高度なPDFツール「Adobe Acrobat Pro」

Acrobat Proは、秘密保持契約書を電子化する際に便利な機能を備えています。

これらの機能を活用すれば、契約書の作成からレビュー、署名までをすべてデジタルで完結可能。秘密保持契約書だけでなく、業務委託契約書や雇用契約書など、あらゆる契約業務の効率化にも最適です。

契約業務をもっとラクに、安全に進めたい方は、ぜひAcrobat Proの機能をチェックしてみてください。

  • 電子署名秘密保持契約書への署名ができる
  • パスワード保護編集・印刷・コピーの権限を制限し、契約書の改ざんを防げる
  • 文書比較修正版と旧版を自動で比較し、どこが変更されたかを一目で確認できる
  • 墨消し情報を開示する際に、見せたくない機密情報を黒く塗りつぶせる

7日間の無料お試し期間があるので、この機会にぜひお試しください。

Acrobat Proを7日間の無料お試し期間で使ってみる

また、法人向けAcrobatでは、ライセンス管理をまとめて行える「Admin Console」が利用可能です。

アカウント付与や削除などを自由に行えるほか、各メンバーの利用状況やストレージ容量の確認、共有機能へのアクセス制限もできます。

以下の記事では、企業利用にオススメしたい法人向けAdobe Acrobat」についてわかりやすく解説しています。

文書管理にお悩みの方は、ぜひ一度ご覧ください。

【5分でわかる】法人向けAcrobatのすべて

スッキリわかる!Adobe Acrobat個人版と法人版の違い

無料で使える「Acrobat オンラインツール」

無料で使える「Acrobat オンラインツール」

Acrobat オンラインツールは、ブラウザー上でPDFの編集や変換ができる無料ツールです。ソフトのインストールは不要で、インターネット環境さえあればどこからでもアクセスできます。

Acrobat Proで使える機能のうち、PDFの閲覧・編集・変換など、基本的な機能を回数制限付きで試すことが可能です。

  • PDFを編集ドラフトのレビュー時に修正点や質問をコメントで残せる
  • PDFを変換ExcelやWordで作成した秘密保持契約書をPDFに変換できる
  • PDFを結合基本契約書などの関連書類を、1つのPDFにまとめられる

以下の記事ではAcrobat オンラインツールの詳しい情報を解説しています。

はじめてのAdobe Acrobat オンラインツール完全ガイド(概略版)

紙の書類をカンタンに電子化できる「Adobe Scan」

https://www.youtube.com/embed/_R6yojUGUJ0?si=BkikE6ydTh4lW2hG

Adobe Scanは、スマートフォンのカメラで紙の書類を撮影するだけで、高品質なPDFに変換できる無料アプリです。紙で保管している秘密保持契約書も、Adobe Scanを使えばカンタンに電子化してスマートに管理できます。

詳しい使い方は、以下の記事でも紹介しています。

スマホで紙の書類をスキャンできるおすすめの無料アプリと使い方

このようにアドビツールを活用すれば、秘密保持契約書の作成から共有、保管までをオンラインで完結できるため、紙のやり取りに比べて格段にスピーディーかつ効率的に契約を進められます。

秘密保持契約書に関する業務をもっとスムーズに行うためにも、この機会にぜひ電子化を検討してみてはいかがでしょうか。

秘密保持契約書に関するよくある質問(FAQ)

最後に、秘密保持契約書に関するよくある質問に回答していきます。

あらかじめ疑問点を解消し、安心して秘密保持契約の手続きを進めましょう。

秘密保持契約書と秘密保持誓約書の違いは何ですか?

秘密保持契約書と秘密保持誓約書は、契約当事者や義務の範囲が異なります。

秘密保持契約書は、企業同士などが「お互いに情報を守ること」を約束する文書で、両者が記名押印し、取引や共同開発の場面でよく使われます。

一方、秘密保持誓約書は、個人が「一方的に秘密を守ること」を誓う文書で、主に従業員やアルバイトが入社時に会社へ提出します。

このように、契約書は双方の約束、誓約書は一方の誓いである点に違いがありますが、どちらも「秘密を守る」という約束を文書で示す点は共通しています。

関連:誓約書の書き方と法的効力を解説!無料の目的別テンプレートも

秘密保持契約書に収入印紙は必要ですか?

いいえ、秘密保持契約書に収入印紙は不要です。

秘密保持契約書は、印紙税法上の「課税文書」には該当しないため、印紙を貼る必要はありません。

秘密保持契約書は電子契約で締結できますか?

はい、秘密保持契約書は電子契約締結できます。

紙に印刷して記名押印する代わりに、電子署名とタイムスタンプを付与することで、書面契約と同じ法的効力を持ちます。

また、書類のやり取りが不要になるため、契約締結までのスピードが大幅に向上し、業務効率の改善にもつながります。

関連:電子帳簿保存法のタイムスタンプとは?発行方法や不要となる条件を解説

秘密保持契約書(NDA)における「秘密情報」の範囲は、どこまで含まれますか?

「秘密情報」の範囲は法律で定められているわけではなく、秘密保持契約書内の「秘密情報の定義」条項に基づいて決まります。

この条項では、どのような情報を秘密情報として扱うか、どの情報を除外するかが具体的に記載されています。つまり、この内容次第で秘密情報の範囲は大きく変わります。

そのため、契約を結ぶ前には必ず「秘密情報の定義」を確認し、どの情報が秘密の対象となるのかを正しく理解しておくことが大切です。

秘密保持契約書(NDA)に違反してしまった場合、どうなりますか?

もしあなたが受領側(情報を受け取る側)で、秘密保持契約に違反してしまった場合、秘密保持契約に違反すると、契約違反(債務不履行)とみなされ、損害賠償を請求される可能性があります。

また、契約書の内容によっては、実際に情報が外部に漏れていなくても、「漏えいの危険がある行為」を行った時点で、差止請求を受けることもあります。

このように、秘密保持契約に違反すると、損害賠償などの法的責任に加えて、社会的信用を失う恐れもあるため注意が必要です。

そのため、契約締結前に「どの情報が秘密にあたるのか」や「どの行為が契約違反になるのか」をよく理解し、情報の取り扱いには十分に注意することが大切です。

ぜひAdobe Acrobatオンラインツールをお試しください

関連記事

以下の記事では、PDFに関するお役立ち情報をご紹介しています。Adobe Acrobat オンラインツールを使って、日々の業務を効率化する方法をご紹介しているので、ぜひチェックしてみてください。

書類を電子化する方法は?メリットと注意点、おすすめツールも紹介

書類を電子化する方法は?メリットと注意点、おすすめツールも紹介

書類を電子化するメリットや注意点をご紹介。PDF編集ツール「Adobe Acrobat オンラインツール」や無料のスキャンアプリを使った書類の電子化の方法もわかりやすく解説します。

ペーパーレス化でDX推進!メリットや円滑に実現するコツを解説

ペーパーレス化でDX推進!メリットや円滑に実現するコツを解説

ペーパーレス化で業務効率化・コスト削減を実現しましょう。メリットや効果的な進め方についてわかりやすく解説し、便利なツールの活用法もご紹介します。

業務効率化の手法と進め方とは?基礎知識と現場で役立つアイデアを紹介

業務効率化の手法と進め方とは?基礎知識と現場で役立つアイデアを紹介

業務効率化を成功に導くコツをわかりやすく解説します。業務効率化の方法や進める手順、上手くいかない場合の対処法などを詳しく説明。また、書類業務を効率化する「Adobe Acrobat Pro」もあわせて紹介します。